您的位置:首页 > 关键词 > 总支出

总支出

官宣!中超顶薪500万,年支出6亿,赢球奖

推荐官宣!中超顶薪500万,年支出6亿,赢球奖

中国足球职业联赛在经历了疯狂的金元足球之后,已经正式迈入了全面限薪、限额时代,如今经过了几个赛季的磨合,新的限薪限额政策出炉了。中足联官方近日发布了一系列重磅的财务新

中超 2025-12-04

相关资讯
  • 中超球队支出不超过6亿!媒体人热议:

    中超球队支出不超过6亿!媒体人热议:

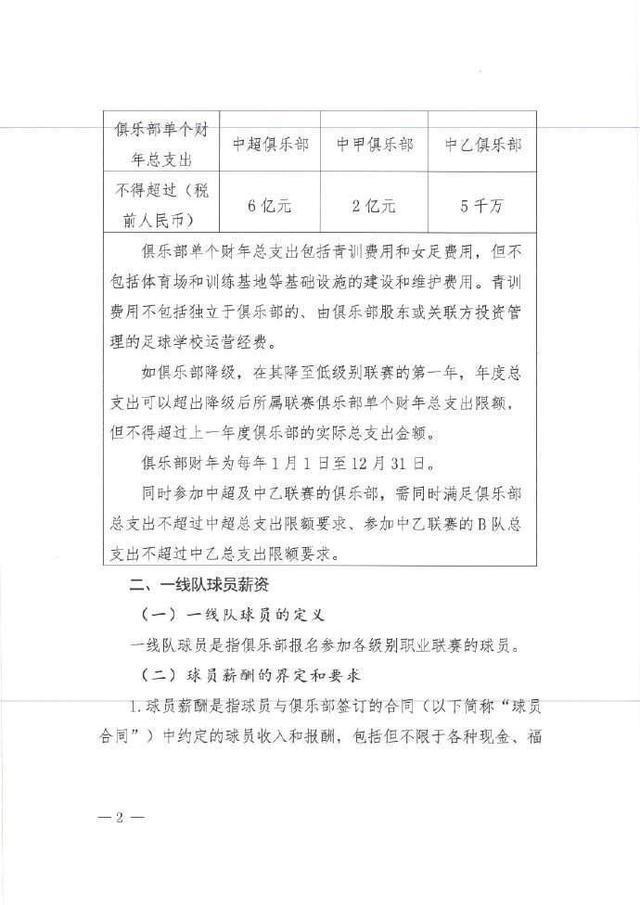
    周三,中足联发布《中国足球职业联赛俱乐部财务约定指标》,规定中超俱乐部单个财年总支出不得超过6亿元,这一规定引发了媒体人的热议。《中国足球职业联赛俱乐部财务约定指标》

    中超 2025-12-04

  • 中足联:中超年支出不超过6亿、国内

    中足联:中超年支出不超过6亿、国内

    12月3日,中国足球职业联赛联合会发布三级联赛财务约定指标的通知,其中规定了新赛季中超球员的年薪限额。同时规定中超单个财年总支出不得超6亿、中甲2亿、中乙5千万。具体来说

    中超 2025-12-04

  • 中国职业足球步入“强限薪时代”:中

    中国职业足球步入“强限薪时代”:中

    12月3日,中国足球职业联赛联合会(下称“中足联”)正式印发《中国足球职业联赛俱乐部财务约定指标》,对中超、中甲、中乙三级职业俱乐部的支出、球员薪酬及奖金等设定严格上限,并

    中超 2025-12-04

  • 中足联出台新规:中超球队单财年总支

    中足联出台新规:中超球队单财年总支

    格隆汇12月3日|中足联今日下午发布《中国足球职业联赛俱乐部财务约定指标》,对俱乐部总支出限额做出了规定。在总支出限额上,中超俱乐部单个财年总支出不得超过6亿元(税前),中甲

    中超 2025-12-03

  • 美职联今夏引援总支出达到3.36亿美

    美职联今夏引援总支出达到3.36亿美

    美国职业大联盟官方本周宣布,2025年的转会窗口打破历史纪录,总支出达到3.36亿美元,几乎是去年的1.88亿美元的两倍,刷新了联盟历史上的最高纪录。数据显示,MLS此前的转会支出纪录

    英超 2025-08-30

相关短视频

    暂无相关资讯

返回顶部

网站声明:第一直播吧提供的部分足球直播,NBA直播,CBA直播,英超直播,JRS直播等信息转载于各大门户网站或媒体报刊,如有侵权,请及时联系足球直播,我们会在第一时间删除。

同时第一直播吧上所登载广告均为广告客户的个人意见,和第一直播吧无任何关系,如有违反国家法律规定,足球直播有权随时予以删除,并保留与有关部门合作追究的权利。

Copyright ©2022 第一直播吧 All Rights Reserved 鄂ICP备2023023876号-6